前 言
本文档主要介绍TLA40iF-EVM工业评估板硬件接口资源以及设计注意事项等内容。
核心板的ARM端和FPGA端的IO电平标准一般为3.3V,上拉电源一般不超过3.3V,当外接信号电平与IO电平不匹配时,中间需增加电平转换芯片或信号隔离芯片。按键或接口需考虑ESD设计,ESD器件选型时需注意结电容是否偏大,否则可能会影响到信号通信。
核心板CPU、ROM、RAM、电源、晶振等所有器件均采用国产工业级方案,国产化率100%。同时,评估底板大部分元器件亦采用国产工业级方案。
图 1 评估板硬件资源图解1[]()
图 2 评估板硬件资源图解2[]()
SOM-TLA40iF核心板
SOM-TLA40iF核心板板载CPU、ROM、RAM、晶振、电源、LED等硬件资源,并通过工业级B2B连接器方式引出IO。核心板硬件资源、引脚说明、电气特性、机械尺寸、底板设计注意事项等详细内容,请查阅《SOM-TLA40iF工业核心板硬件说明书》。
图 3 核心板硬件框图[]()
图 4[]()
图 5[]()
电源接口
CON1为采用12V直流输入DC-005电源接口,可接外径5.5mm、内径2.1mm的电源插头。电源输入带有过流过压保护功能。
SW1为电源拨动开关。
图 6[]()
图 7[]()
图 8[]()
图 9[]()
图 10[]()
设计注意事项:
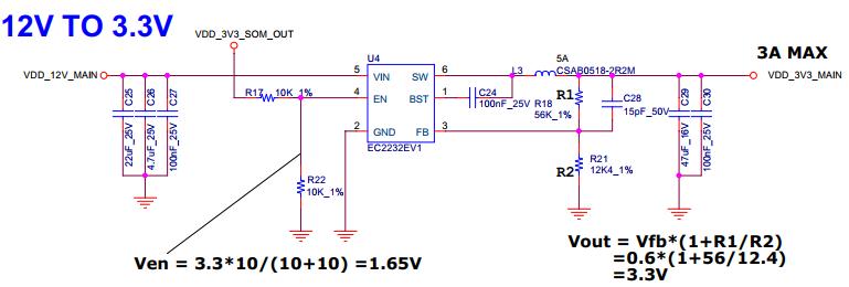
- VDD_12V_MAIN通过EC2232EV1(DC-DC降压芯片)输出VDD_5V_SOM供核心板使用,通过另2路EC2232EV1芯片分别输出VDD_5V_MAIN和VDD_3V3_MAIN供评估底板外设使用。
- 为使VDD_5V_MAIN、VDD_3V3_MAIN满足系统上电、掉电时序要求,需使用核心板输出VDD_3V3_SOM_OUT来控制VDD_5V_MAIN和VDD_3V3_MAIN的电源使能,使评估底板VDD_5V_MAIN和VDD_3V3_MAIN电源在核心板电源之后上电,且在AP-RESETn/3V0复位信号之前上电,即评估底板VDD_5V_MAIN和VDD_3V3_MAIN电源需晚于12V输入电源200ms内完成上电。
- VDD_5V_SOM在核心板内部未预留总电源输入的储能大电容。底板设计时,请在靠近B2B连接器焊盘位置放置储能大电容。
LED
评估底板板载8个LED。LED0为3.3V电源指示灯,上电默认点亮;LED1、LED2为ARM端用户可编程指示灯,通过GPIO控制,默认高电平点亮;LED3、LED4为FPGA端用户可编程指示灯,通过GPIO控制,默认高电平点亮;LED5、LED6为蓝牙模块状态指示灯;LED7为4G模块状态指示灯。
图 11 电源指示灯和用户可编程指示灯[]()
图 12[]()
图 13[]()
图 14[]()
图 15[]()
图 16 4G模块状态指示灯[]()
图 17[]()
BOOT SET启动方式选择拨码开关
SW2为1bit启动方式选择拨码开关,支持Micro SD、SPI FLASH、eMMC、NAND FLASH和USB启动。
当BOOT SET为0时(根据评估底板丝印确认),CPU将按Micro SD -> SPI FLASH -> eMMC -> NAND顺序检测存储设备并启动系统。
- 0:Micro SD -> SPI FLASH -> eMMC -> NAND。
- 1:USB0。
图 18[]()
图 19[]()
设计注意事项:
- 核心板内部L7/FEL已设计10K上拉电阻,当L7/FEL为高电平(即SW2为0)时,CPU会按顺序检测对应设备并启动系统。
- 请参考评估底板BOOT SET电路进行启动配置电路设计。
KEY
评估底板ARM端包含1个系统复位按键RESET(KEY1),1个PMIC开关机按键PWRON(KEY2),3个用户输入按键USER0(KEY3)、USER1(KEY4)、USER2(KEY5)。FPGA端含1个PROG按键(KEY6)、3个用户输入按键USER3(KEY7)、USER4(KEY8)、USER5(KEY9)。
图 20[]()
图 21[]()
图 22[]()
图 23[]()
设计注意事项:
- A/R24/AP-RESETn/3V0为CPU的复位输入引脚,直连至PMIC的PWROK输出引脚。默认情况,请悬空处理,以避免影响上电时序。
- PMIC_PWRON/PU/1V8为PMIC的开关机控制引脚,长按PMIC将会关机。再次长按,PMIC将切换为开机。PMIC内部已上拉100K电阻,默认情况,请悬空处理。
- KEYADC0、KEYADC1的输入范围为0
2V,在核心板内部已上拉100K电阻至3V,底板可通过分压电阻将输入电压控制在02V之间。
- F/D4/DIFFIO_B0_0P/FPGA_KEY/PU/3V3在核心板上已上拉1K电阻至3.3V,该信号引脚为FPGA端IO上电期间的状态配置引脚。当IO_STATUS_C=0,使能内部pullup,当IO_STATUS_C=1,关掉内部pullup。
串口
评估底板板载6个串口,CON2为USB TO UART0串口,CON6为RS232 UART3串口,J3为RS485 UART4、RS485 UART5串口,CON7、CON8分别为TTL UART6、TTL UART7串口。
USB TO UART0串口
评估板通过CH340T芯片将UART0转成Type-C接口,作为系统调试串口使用。
图 24[]()
图 25[]()
设计注意事项:
- 为避免RX端在底板上电之前,提前带电,并向CPU灌输电流,导致CPU无法启动,底板设计时,建议参考评估底板的电平转换隔离方案或使用带电平隔离的调试工具进行调试。
- 底板上电过程中需保持RX端电平稳定,以避免系统无法进入内核阶段的情况,底板设计时,建议参考评估底板的电平转换隔离方案或者使用带电平隔离的调试工具进行调试。
- 请注意TX、RX接口电平皆为3.3V,请勿使用5V电平接口的调试工具直接连接,否则将会导致核心板IO损坏。
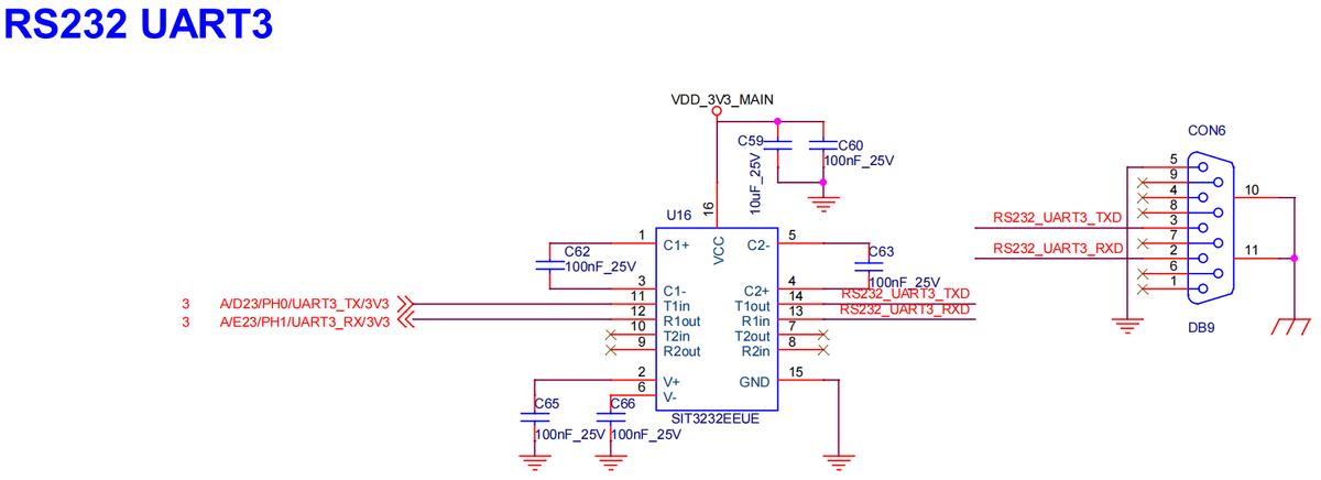
RS232 UART3串口
评估板通过SIT3232EEUE串口电平转换芯片将UART3转换为RS232串口,使用9针DB9接口。
图 26[]()
图 27[]()
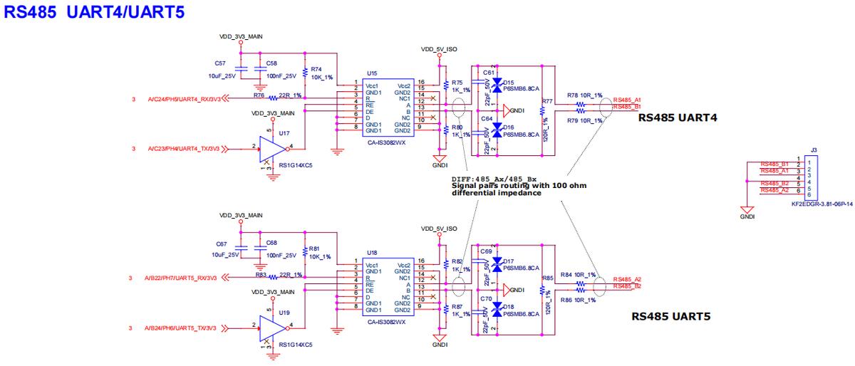
RS485 UART4/RS485 UART5串口
评估板通过2个隔离收发器CA-IS3082WX,将UART4、UART5分别转换为RS485串口,采用6pin 3.81mm绿色端子方式引出。
图 28[]()
图 29[]()
TTL UART6/UART7串口
评估板直接引出UART6、UART7作为TTL串口,接口均采用4pin 2.54mm白色端子方式。
图 30[]()
图 31[]()
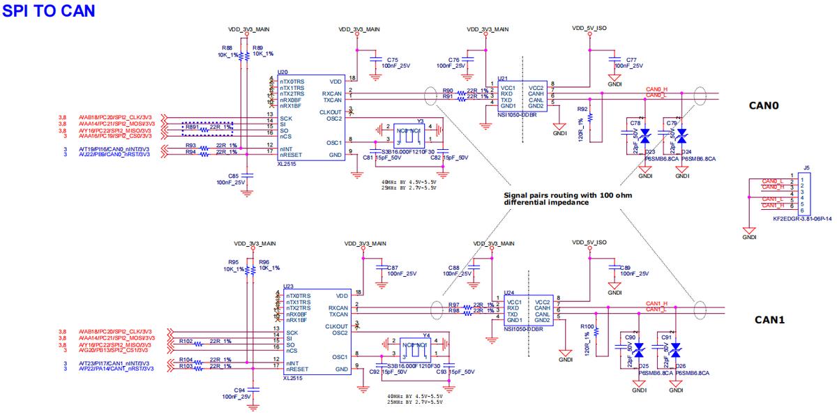
CAN接口
J5为通过SPI2总线(2个片选)拓展引出的2路CAN接口,分别为CAN SPI2-1、CAN SPI2-2,均采用6pin 3.81mm绿色端子方式。
图 32[]()
图 33[]()
设计注意事项:
(1)若U20和U23的nINT引脚需分配使用其他IO,请使用引脚信号名称包含EINTx字段(支持中断功能)的IO引脚。
Micro SD接口
CON4为Micro SD卡接口,通过SDC0总线引出,采用4bit数据线模式。
图 34[]()
图 35[]()
设计注意事项:
- 需将TF座子外壳的SHIELD[1:4]接至数字地。
- 建议使用核心板的输出电源VDD_3V3_SOM_OUT给Micro SD(CON4)供电。如使用VDD_3V3_MAIN供电,将可能因该电源存在供电延迟,导致CPU无法正确地读取到Micro SD卡设备而启动失败。
RTC座
评估底板使用DS1307ZM/TR芯片实现外部RTC功能。CON3为RTC纽扣电池座,适配纽扣电池ML2032(3V可充)、CR2032(3V不可充)。使用可充电电池时,可将跳线帽插入J1接口实现充电。使用不可充电电池时,请勿将跳线帽插入J1接口。
图 36[]()
图 37[]()
设计注意事项:
- TWI0总线在核心板内部已设计上拉2K电阻至3.3V。
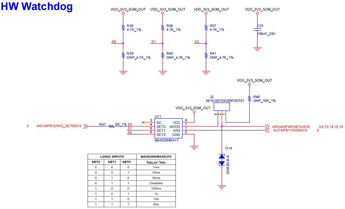
Watchdog接口
评估底板引出3pin 2.54mm间距排针(J2)作为Watchdog功能配置接口,可通过跳线帽配置使能Watchdog功能。软件上可通过A/G19/PB12/WD_SET0/3V3来控制Watchdog超时时长。
备注:Watchdog芯片生产商为美国厂家。
图 38[]()
图 39[]()
AUDIO接口
CON14为LINE IN音频接口,CON15为H/P(Headphone) OUT音频接口,均采用3.5mm音频插座。
图 40[]()
图 41[]()
由于篇幅过长原因,文章分为上下篇,想要查看更多详细硬件参数说明,请点击账户查看其他文章,感谢您的关注,有开发上的问题欢迎在评论区留言。