完善资料让更多小伙伴认识你,还能领取20积分哦, 立即完善>
|
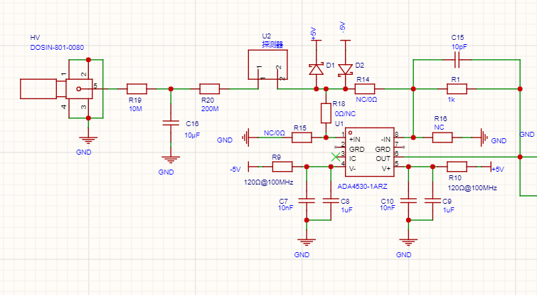
我使用ADA4530这个运放的时候总是坏,不知道是什么原因。这是我的电路图,是用在光电探测器上面的,做了一个可通过改变电阻来改变电路功能的电路,包括跨阻放大和同相放大,然后刚开始使用ada4530这个运放的时候没注意到GRD是做保护环用的,所以直接接了地,但是这应该只会导致没有屏蔽漏电流的效果,不会道址运放总是坏吧,不知道是什么原因,我用这个运放的时候是处在一个激光周围,因为我要把激光打在探测器上产生电荷,要收集的就是这个信号,不知道会不会和激光有关系,但是又感觉不应该吧,运放没这么容易坏吧。 |
|
相关推荐
|
|
你正在撰写答案
如果你是对答案或其他答案精选点评或询问,请使用“评论”功能。
5V供电情况下JFET前级放大电路怎么实现,JFET能不能先将信号放大到2-3mv,然后在用单运放进行1000倍左右放大?
1850 浏览 0 评论
1181 浏览 0 评论
USB Type-C的双角色端口(DRP)我这样设计可以吗?
738 浏览 0 评论
1878 浏览 0 评论
1811 浏览 0 评论
/9
小黑屋| 手机版| Archiver| 电子发烧友 ( 湘ICP备2023018690号 )
GMT+8, 2025-12-1 11:01 , Processed in 0.420169 second(s), Total 42, Slave 34 queries .
Powered by 电子发烧友网
© 2015 bbs.elecfans.com
关注我们的微信
下载发烧友APP
电子发烧友观察
版权所有 © 湖南华秋数字科技有限公司
电子发烧友 (电路图) 湘公网安备 43011202000918 号 电信与信息服务业务经营许可证:合字B2-20210191

淘帖
485