完善资料让更多小伙伴认识你,还能领取20积分哦, 立即完善>
电子发烧友论坛|
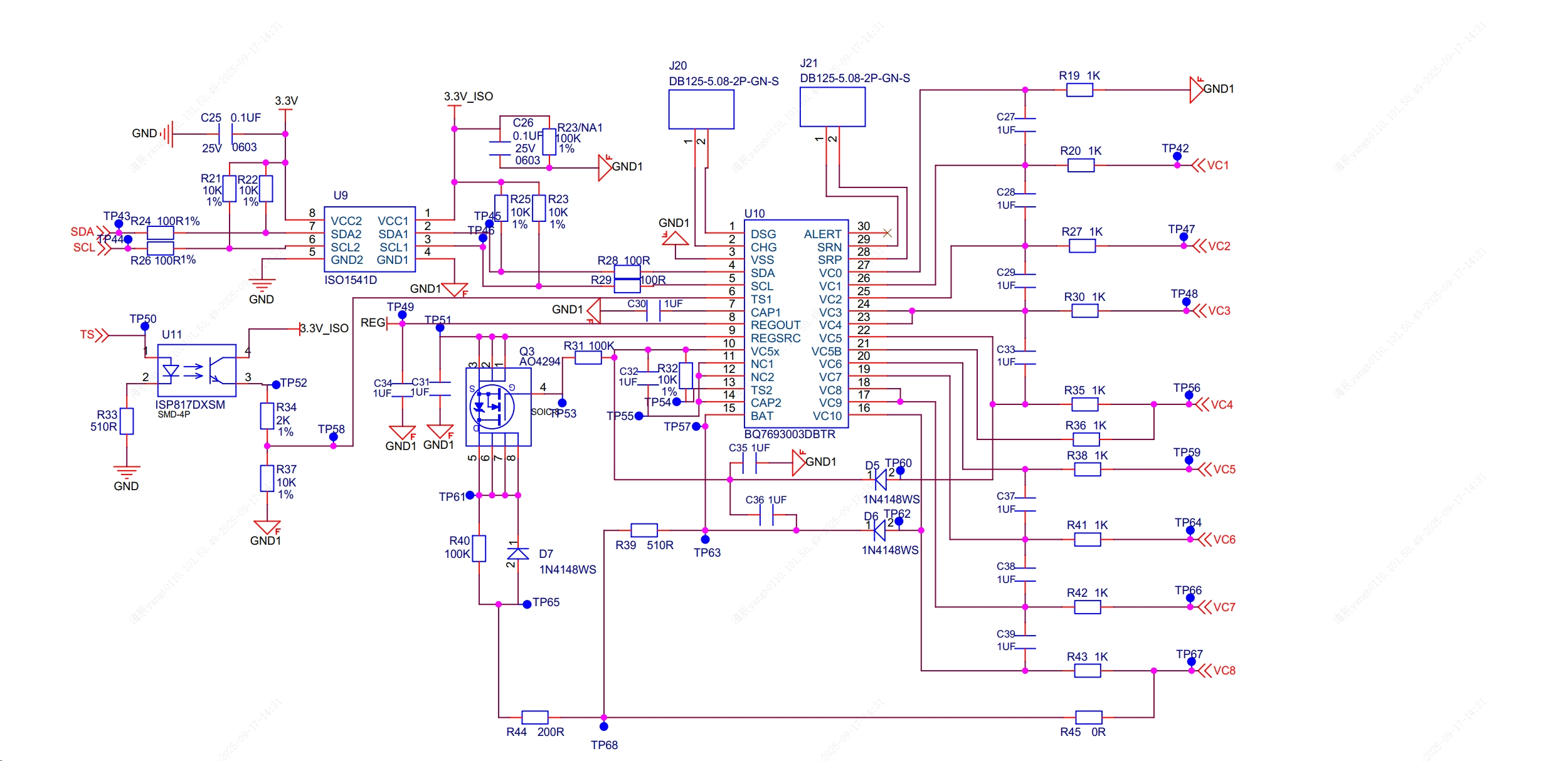
BQ7693003DBTR按如下原理设计,然后我去掉U9,通过U11,将镊子把3脚和4脚短接瞬间,激活BQ7693003DBTR芯片,通过VC8和GND接入24V恒流电源,然后我把SDA和SCL脚接入769XO盒子给I2C信号,但盒子收不到。对比开发板是可以收到的。请问下BQ7693003DBTR芯片SDA和SCL为啥没信号? |
|
相关推荐 |
|
只有小组成员才能发言,加入小组>>
545 浏览 0 评论
1609 浏览 0 评论
2045 浏览 0 评论
为啥BQ7693003DBTR芯片在和BQ769X0盒子通讯时收不到信号?
1507 浏览 0 评论
DSP 28027F 开发板 XDS100v2调试探针诊断日志显示了 Error -150 (SC_ERR_FTDI_FAIL)如何解决
1331 浏览 0 评论
AT32F407在USART2 DMA发送数据时,接包接到了要发送的数据,程序还是处于等待传输完成的标识判断中,为什么?
1756浏览 29评论
2781浏览 23评论
请问下tpa3220实际测试引脚功能和官方资料不符,哪位大佬可以帮忙解答下
1723浏览 20评论
请教下关于TAS5825PEVM评估模块原理图中不太明白的地方,寻求答疑
1634浏览 14评论
两个TMP117传感器一个可以正常读取温度值,一个读取的值一直是0,为什么?
1645浏览 13评论
/9
小黑屋| 手机版| Archiver| 电子发烧友 ( 湘ICP备2023018690号 )
GMT+8, 2025-12-1 17:36 , Processed in 0.703223 second(s), Total 72, Slave 55 queries .
Powered by 电子发烧友网
© 2015 bbs.elecfans.com
关注我们的微信
下载发烧友APP
电子发烧友观察
版权所有 © 湖南华秋数字科技有限公司
电子发烧友 (电路图) 湘公网安备 43011202000918 号 电信与信息服务业务经营许可证:合字B2-20210191

淘帖
2336