[讨论]

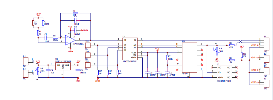
有没有大佬认识这是个什么芯片啊!给点意见和帮助,谢谢您,好人一生平安

2025-9-16 10:08:40  449 电子元件识别
2025-9-16 10:08:40   评论 分享淘帖 举报

撰写讨论

你正在撰写讨论

如果你是对讨论或其他讨论精选点评或询问,请使用“评论”功能。

您需要登录后才可以回帖 登录/注册

声明:本文内容及配图由入驻作者撰写或者入驻合作网站授权转载。文章观点仅代表作者本人,不代表电子发烧友网立场。文章及其配图仅供工程师学习之用,如有内容图片侵权或者其他问题,请联系本站作侵删。 侵权投诉
快速回复

扫一扫,分享给好友

复制链接分享
返回顶部 返回列表
关注微信公众号

电子发烧友网

电子发烧友论坛

社区合作
刘勇
联系电话:15994832713
邮箱地址:liuyong@huaqiu.com
社区管理
elecfans短短
微信:elecfans_666
邮箱:users@huaqiu.com
链接复制成功,分享给好友