TI论坛
直播中

刘浩

8年用户 1176经验值
私信 关注
[问答]

INA226读取vbus电压异常的原因?怎么解决?


    BQ24610我在项目中使用了两片ina226,一片用于监测BQ24610给电池充电时的电流和电池电压,另一片用于检测一路buck电路的输入电压及电流。原理图如下

    两路ina226模块挂载在同一片mcu的iic外设上,在测试代码时发现问题:当BQ24610使用电源适配器供电时(未接入电池),输入电压为24.5v,电池充电电压设置为16.8V(4s锂电池),使用万用表测试16.8V无误,但此时ina226返回的Vbus电压仅有11.5v,并且不断上下波动,如图(其中BAT_VBUS为有问题的一片ina226的VBUS数据),另一片ina226采集的电压则非常稳定且准确

    但我将BQ24610的电池充电电压设置为12.6v时,此ina226输出的数据就貌似正常了

    当我接入16.8V的锂电池,BQ24610的电池充电电压设置为16.8V时,采集到的VBUS电压又回到了11.5v,但此时电流是正常的

    当我移除外部电源适配器时,系统会自动切换至锂电池供电,但此时检测电池的ina226读出来的电池电压为0v,检测buck电路的ina226读取的数据均正常

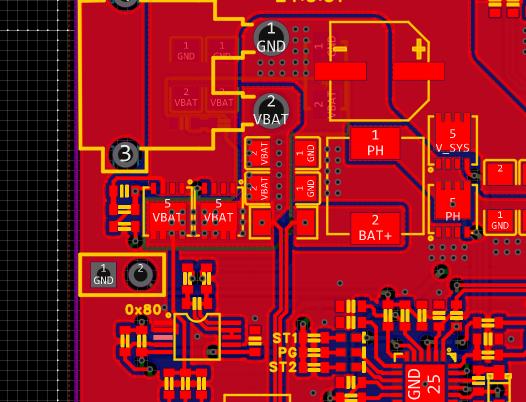
    监测电池的ina226的vbus引脚与电池正极相连,PCB布局如下

    mcu读取两片ina226的数据时代码均一致,仅有设备地址不同,且读取ina226内部ID_Reg(0xFF)寄存器时,监测电流的ina226返回的是0x2220,监测buck电路的ina226返回的则是0x2260,测试代码如下

    请问可能是哪里出现了问题


回帖(1)

淡淡的爱

2024-7-29 16:58:30
根据您提供的信息,INA226读取VBUS电压异常的原因可能有以下几点:

1. INA226模块故障:可能是INA226模块本身存在问题,导致电压读取不准确。您可以尝试更换INA226模块,看是否解决问题。

2. 电源适配器波动:电源适配器可能存在电压波动,导致INA226读取到的电压不稳定。您可以检查电源适配器的输出稳定性,或者更换一个更稳定的电源适配器。

3. 布线问题:线路上的干扰可能导致INA226读取到的电压不稳定。请检查INA226的VBUS输入端与BQ24610的VBUS输出端之间的连接是否正确,是否存在接触不良或线路干扰。

4. IIC通信问题:由于两片INA226共享同一IIC总线,可能存在通信冲突或干扰。请检查IIC总线的接线是否正确,以及IIC地址是否设置正确。

5. 软件问题:可能是测试代码中存在问题,导致INA226读取电压不准确。请检查代码逻辑,确保正确读取INA226的数据。

解决方法:

1. 更换INA226模块:尝试更换INA226模块,看是否解决问题。

2. 检查电源适配器:检查电源适配器的输出稳定性,或者更换一个更稳定的电源适配器。

3. 检查布线:检查INA226的VBUS输入端与BQ24610的VBUS输出端之间的连接是否正确,是否存在接触不良或线路干扰。

4. 检查IIC通信:检查IIC总线的接线是否正确,以及IIC地址是否设置正确。

5. 检查测试代码:检查代码逻辑,确保正确读取INA226的数据。

通过以上方法,您应该能够找到导致INA226读取VBUS电压异常的原因,并采取相应的解决措施。
举报

更多回帖

发帖
×
20
完善资料,
赚取积分