NXP MCU 技术论坛
直播中

h1654155275.5753

8年用户 1178经验值
私信 关注
[问答]

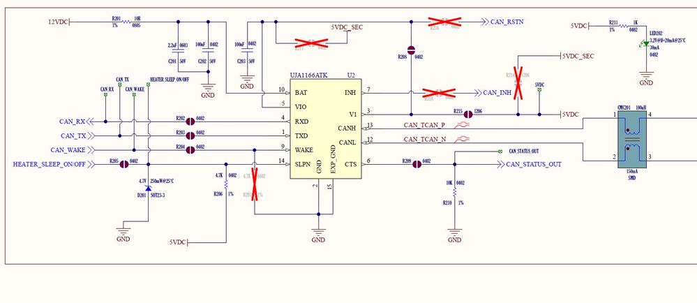
UJA1166ATK如何唤醒睡眠模式?

我将 UJA1166ATK sbc 与 mcu S32K118 一起使用。VIO 脚接 V1(5VDC)。不外供。
上电时,UJA1166ATK 处于睡眠模式,因为 VIO 低于阈值电压值。
我尝试从 WAKE 引脚进行本地唤醒。我将高到低信号应用于“唤醒”引脚。UJA1166ATK 仍处于睡眠模式。
如果我尝试从 canbus 应用远程唤醒,我不知道 uja1166a 在正常或待机模式下工作并产生 V1。我不知道我的设计是否正确。
我应该从外部提供 VIO 吗?
为了解决这个问题,
我应该从 canbus 应用远程唤醒吗?
我应该从外部提供 VIO 吗?
我应该用 UJA1163ATK 更换 UJA1166ATK 吗?(uja1163 没有 VIO 引脚。)
谢谢。

更多回帖

发帖
×
20
完善资料,
赚取积分