电路图 硬件设计
EEPROM
数码管
max485
红外开关
蜂鸣器
张飞硬件设计视频教程,含基础,模电,三极管,mos管运放,Buck电源,马达驱动,反激,BOOST及PFC开关电源设计课程,总共有108+小时,两百多集。
译码器
移位寄存器
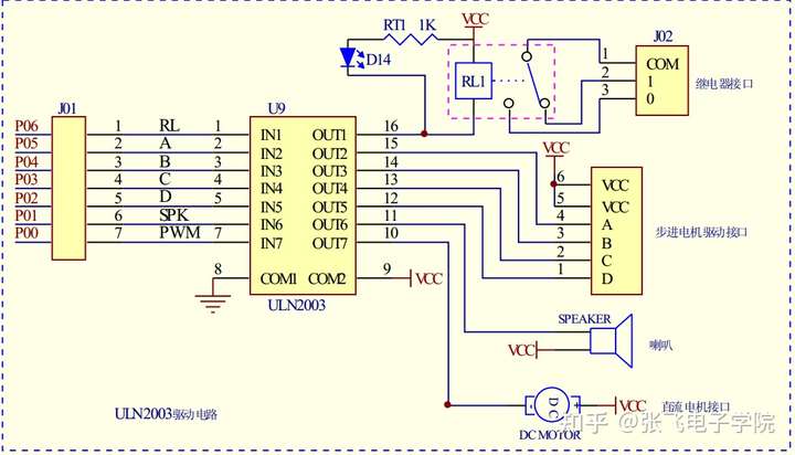
步进电机控制
复位电路
下载电路
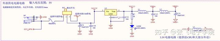
电源模块
温度模块
红外
热敏电阻
交通灯
时钟
555
彩屏
矩阵
按键
烧录电路
数码管
红外发射
显示模块
红外接收
蜂鸣器驱动
流水灯
u***供电
单片机
矩阵
单片机电路
时钟
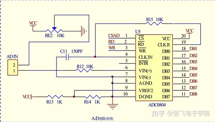
ADC
接口电路
单片机
电源
声音模块
收音机
485
蓝牙
光耦
can

关敏电阻
回帖(4)
2022-4-21 16:09:44
2022-4-21 16:12:12
就很OK
就很OK
举报
2022-4-21 23:04:50
非常经典的资料
非常经典的资料
举报
2022-5-27 21:57:09
很不错,收藏备用,感谢分享。
很不错,收藏备用,感谢分享。
举报
更多回帖