Ember公司的EM351/EM357是高性能的系统级芯片(SoC),集成了2.4 GHz与IEEE 802.15.4-2003兼容的收发器,32位ARM® Cortex™-M3微处理器,128KB或192KB闪存和12KB RAM存储器以及用于ZigBee系统的外设。处理器的工作频率6, 12或24 MHz, RF接收器灵敏度-100dBm(可配置到-102dBm),输出功率+3dBm(可配置到+8dBm),与WiFi和蓝牙共存,主要用在智能电网,建筑物与家庭自动化和控制,安全和监视,通用ZigBee无线传感器网络。本文介绍了EM351/EM357主要特性,方框图,典型应用电路与相应材料清单以及EM35x和RFMD RF6525/RF6515前端模块(FEM)参考设计电路图,材料清单。
EM351/EM357:High-Performance, Integrated ZigBee/802.15.4 System-on-Chip
The EM351 and EM357 are fully integrated System-on-Chips that integrate a 2.4 GHz, IEEE 802.15.4-2003-compliant transceiver, 32-bit ARM® Cortex™-M3 microprocessor, flash and RAM memory, and peripherals of use to designers of ZigBee-based systems.
The transceiver uses an efficient architecture that exceeds the dynamic range requirements imposed by the IEEE 802.15.4-2003 standard by over 15 dB. The integrated receive channel filtering allows for robust co-existence with other communication standards in the 2.4 GHz spectrum, such as IEEE 802.11-2007 and Bluetooth. The integrated regulator, VCO, loop filter, and power amplifier keep the external component count low. An optional high performance radio mode (boost mode) is software-selectable to boost dynamic range.
The integrated 32-bit ARM® Cortex™-M3 microprocessor is highly optimized for high performance, low power consumption, and efficient memory utilization. Including an integrated MPU, it supports two different modes of operation—privileged mode and user mode. This architecture could allow for separation of the networking stack from the application code, and prevents unwanted modification of restricted areas of memory and registers resulting in increased stability and reliability of deployed solutions.
The EM351 has 128 kB of embedded flash memory and the EM357 has 192 kB of embedded flash memory. Both chips have 12 kB of integrated RAM for data and program storage. The Ember software for the EM35x employs an effective wear-leveling algorithm that optimizes the lifetime of the embedded flash.
To maintain the strict timing requirements imposed by the ZigBee and IEEE 802.15.4-2003 standards, the EM35x integrates a number of MAC functions, AES128 encryption accelerator, and automatic CRC handling into the hardware. The MAC hardware handles automatic ACK transmission and reception, automatic backoff delay, and clear channel assessment for transmission, as well as automatic filtering of received packets. The Ember Packet Trace Interface is also integrated with the MAC, allowing complete, non-intrusive capture of all packets to and from the EM35x with Ember’s InSight development tools.
The EM35x offers a number of advanced power management features that enable long battery life. A high-frequency internal RC oscillator allows the processor core to begin code execution quickly upon waking. Various deep sleep modes are available with less than 1 μA power consumption while retaining RAM contents. To support user-defined applications, on-chip peripherals include UART, SPI, TWI, ADC, and general-purpose timers, as well as up to 24 GPIOs. Additionally, an integrated voltage regulator, power-on-reset circuit, and sleep timer are available.
Finally, the EM35x utilizes standard Serial Wire and JTAG interfaces for powerful software debugging and programming of the ARM Cortex™-M3 core. The EM35x integrates the standard ARM system debug components: Flash Patch and Breakpoint (FPB), Data Watchpoint and Trace (DWT), and Instrumentation Trace Macrocell (ITM)。
EM351/EM357主要特性:
Complete System-on-Chip
32-bit ARM® Cortex™-M3 processor
2.4 GHz IEEE 802.15.4-2003 transceiver & lower MAC
128 or 192 kB flash, with optional read protection
12 kB RAM memory
AES128 encryption accelerator
Flexible ADC, UART/SPI/TWI serial communications, and general purpose timers
24 highly configurable GPIOs with Schmitt trigger inputs
Industry-leading ARM® Cortex™-M3 processor
Leading 32-bit processing performance
Highly efficient Thumb-2 instruction set
Operation at 6, 12, or 24 MHz
Flexible Nested Vectored Interrupt Controller
Low power consumption, advanced management
Rx Current (w/ CPU): 26 mA
Tx Current (w/ CPU, +3 dBm TX): 31 mA
Low deep sleep current, with retained RAM and GPIO: 400 nA without/800 nA with sleep timer
Low-frequency internal RC oscillator for low-power sleep timing
High-frequency internal RC oscillator for fast (110 μsec) processor start-up from sleep
Exceptional RF Performance
Normal mode link budget up to 103 dB; configurable up to 110 dB
-100 dBm normal RX sensitivity; configurable to -102 dBm (1% PER, 20 byte packet)
+3 dB normal mode output power; configurable up to +8 dBm
Robust Wi-Fi and Bluetooth coexistence
Innovative network and processor debug
Ember InSight port for non-intrusive packet trace with Ember InSight tools
Serial Wire/JTAG interface
Standard ARM debug capabilities: Flash Patch & Breakpoint; Data Watchpoint & Trace; Instrumentation Trace Macrocell
Application Flexibility
Single voltage operation: 2.1-3.6 V with internal 1.8 V and 1.25 V regulators
Optional 32.768 kHz crystal for higher timer accuracy
Low external component count with single 24 MHz crystal
Support for external power amplifier
Small 7x7 mm 48-pin QFN package
EM351/EM357应用:
Smart Energy
Building automation and control
Home automation and control
Security and monitoring
General ZigBee wireless sensor networking

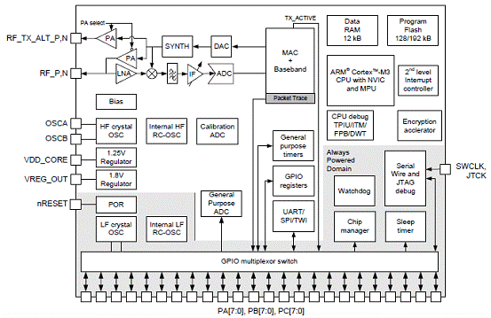
20111103104357620.gif
图1.EM351/EM357方框图

20111103104400660.gif
图2.EM351/EM357典型应用电路图
应用电路材料清单:

20111103104402143.gif
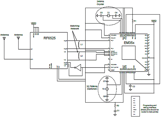
EM35x和RFMD RF6525/RF6515前端模块(FEM)参考设计

20111103104403818.gif
图3.EM35x和RFMD RF6525前端模块(FEM)电路图

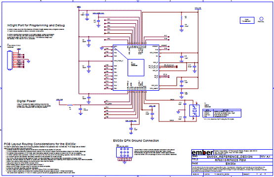
20111103104404997.gif
图4.EM35x和RFMD RF6525前端模块(FEM)参考设计方框图

20111103104405875.gif
图5.EM35x和RFMD RF6525前端模块(FEM)参考设计方框图(1)

20111103104406203.gif
图6.EM35x和RFMD RF6525前端模块(FEM)参考设计方框图(2)

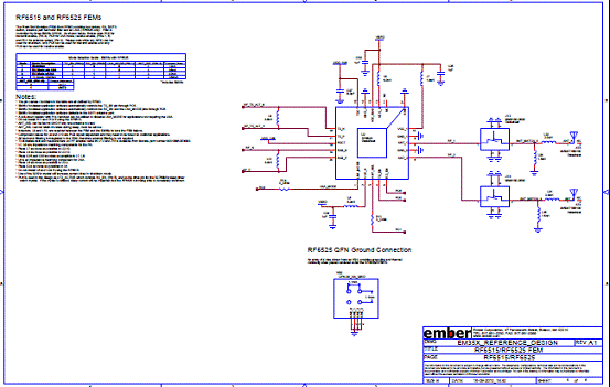
20111103104406541.gif
图7.EM35x和RFMD RF6525前端模块(FEM)参考设计方框图(3)
EM35x和RFMD RF6525前端模块(FEM)参考设计材料清单(BOM):

20111103104407573.gif

20111103104408375.gif
图8.安装了EM35模块的EM35x系列开发板外形图
详情请见

120-035X-000_EM35x_Datasheet[1].pdf(10.23 MB)2011-11-3 13:54 上传
-1
和

120-5060-000_Designing_with_an_EM35x[1].pdf(1.03 MB)2011-11-3 13:37 上传
-1
Ember公司的EM351/EM357是高性能的系统级芯片(SoC),集成了2.4 GHz与IEEE 802.15.4-2003兼容的收发器,32位ARM® Cortex™-M3微处理器,128KB或192KB闪存和12KB RAM存储器以及用于ZigBee系统的外设。处理器的工作频率6, 12或24 MHz, RF接收器灵敏度-100dBm(可配置到-102dBm),输出功率+3dBm(可配置到+8dBm),与WiFi和蓝牙共存,主要用在智能电网,建筑物与家庭自动化和控制,安全和监视,通用ZigBee无线传感器网络。本文介绍了EM351/EM357主要特性,方框图,典型应用电路与相应材料清单以及EM35x和RFMD RF6525/RF6515前端模块(FEM)参考设计电路图,材料清单。
EM351/EM357:High-Performance, Integrated ZigBee/802.15.4 System-on-Chip
The EM351 and EM357 are fully integrated System-on-Chips that integrate a 2.4 GHz, IEEE 802.15.4-2003-compliant transceiver, 32-bit ARM® Cortex™-M3 microprocessor, flash and RAM memory, and peripherals of use to designers of ZigBee-based systems.
The transceiver uses an efficient architecture that exceeds the dynamic range requirements imposed by the IEEE 802.15.4-2003 standard by over 15 dB. The integrated receive channel filtering allows for robust co-existence with other communication standards in the 2.4 GHz spectrum, such as IEEE 802.11-2007 and Bluetooth. The integrated regulator, VCO, loop filter, and power amplifier keep the external component count low. An optional high performance radio mode (boost mode) is software-selectable to boost dynamic range.
The integrated 32-bit ARM® Cortex™-M3 microprocessor is highly optimized for high performance, low power consumption, and efficient memory utilization. Including an integrated MPU, it supports two different modes of operation—privileged mode and user mode. This architecture could allow for separation of the networking stack from the application code, and prevents unwanted modification of restricted areas of memory and registers resulting in increased stability and reliability of deployed solutions.
The EM351 has 128 kB of embedded flash memory and the EM357 has 192 kB of embedded flash memory. Both chips have 12 kB of integrated RAM for data and program storage. The Ember software for the EM35x employs an effective wear-leveling algorithm that optimizes the lifetime of the embedded flash.
To maintain the strict timing requirements imposed by the ZigBee and IEEE 802.15.4-2003 standards, the EM35x integrates a number of MAC functions, AES128 encryption accelerator, and automatic CRC handling into the hardware. The MAC hardware handles automatic ACK transmission and reception, automatic backoff delay, and clear channel assessment for transmission, as well as automatic filtering of received packets. The Ember Packet Trace Interface is also integrated with the MAC, allowing complete, non-intrusive capture of all packets to and from the EM35x with Ember’s InSight development tools.
The EM35x offers a number of advanced power management features that enable long battery life. A high-frequency internal RC oscillator allows the processor core to begin code execution quickly upon waking. Various deep sleep modes are available with less than 1 μA power consumption while retaining RAM contents. To support user-defined applications, on-chip peripherals include UART, SPI, TWI, ADC, and general-purpose timers, as well as up to 24 GPIOs. Additionally, an integrated voltage regulator, power-on-reset circuit, and sleep timer are available.
Finally, the EM35x utilizes standard Serial Wire and JTAG interfaces for powerful software debugging and programming of the ARM Cortex™-M3 core. The EM35x integrates the standard ARM system debug components: Flash Patch and Breakpoint (FPB), Data Watchpoint and Trace (DWT), and Instrumentation Trace Macrocell (ITM)。
EM351/EM357主要特性:
Complete System-on-Chip
32-bit ARM® Cortex™-M3 processor
2.4 GHz IEEE 802.15.4-2003 transceiver & lower MAC
128 or 192 kB flash, with optional read protection
12 kB RAM memory
AES128 encryption accelerator
Flexible ADC, UART/SPI/TWI serial communications, and general purpose timers
24 highly configurable GPIOs with Schmitt trigger inputs
Industry-leading ARM® Cortex™-M3 processor
Leading 32-bit processing performance
Highly efficient Thumb-2 instruction set
Operation at 6, 12, or 24 MHz
Flexible Nested Vectored Interrupt Controller
Low power consumption, advanced management
Rx Current (w/ CPU): 26 mA
Tx Current (w/ CPU, +3 dBm TX): 31 mA
Low deep sleep current, with retained RAM and GPIO: 400 nA without/800 nA with sleep timer
Low-frequency internal RC oscillator for low-power sleep timing
High-frequency internal RC oscillator for fast (110 μsec) processor start-up from sleep
Exceptional RF Performance
Normal mode link budget up to 103 dB; configurable up to 110 dB
-100 dBm normal RX sensitivity; configurable to -102 dBm (1% PER, 20 byte packet)
+3 dB normal mode output power; configurable up to +8 dBm
Robust Wi-Fi and Bluetooth coexistence
Innovative network and processor debug
Ember InSight port for non-intrusive packet trace with Ember InSight tools
Serial Wire/JTAG interface
Standard ARM debug capabilities: Flash Patch & Breakpoint; Data Watchpoint & Trace; Instrumentation Trace Macrocell
Application Flexibility
Single voltage operation: 2.1-3.6 V with internal 1.8 V and 1.25 V regulators
Optional 32.768 kHz crystal for higher timer accuracy
Low external component count with single 24 MHz crystal
Support for external power amplifier
Small 7x7 mm 48-pin QFN package
EM351/EM357应用:
Smart Energy
Building automation and control
Home automation and control
Security and monitoring
General ZigBee wireless sensor networking

20111103104357620.gif
图1.EM351/EM357方框图

20111103104400660.gif
图2.EM351/EM357典型应用电路图
应用电路材料清单:

20111103104402143.gif
EM35x和RFMD RF6525/RF6515前端模块(FEM)参考设计

20111103104403818.gif
图3.EM35x和RFMD RF6525前端模块(FEM)电路图

20111103104404997.gif
图4.EM35x和RFMD RF6525前端模块(FEM)参考设计方框图

20111103104405875.gif
图5.EM35x和RFMD RF6525前端模块(FEM)参考设计方框图(1)

20111103104406203.gif
图6.EM35x和RFMD RF6525前端模块(FEM)参考设计方框图(2)

20111103104406541.gif
图7.EM35x和RFMD RF6525前端模块(FEM)参考设计方框图(3)
EM35x和RFMD RF6525前端模块(FEM)参考设计材料清单(BOM):

20111103104407573.gif

20111103104408375.gif
图8.安装了EM35模块的EM35x系列开发板外形图
详情请见

120-035X-000_EM35x_Datasheet[1].pdf(10.23 MB)2011-11-3 13:54 上传
-1
和

120-5060-000_Designing_with_an_EM35x[1].pdf(1.03 MB)2011-11-3 13:37 上传
-1
举报