Atmel 公司的AT86RF233是富有特性极低功耗的单片2.4GHz无线收发器,接收器灵敏度-101dBm,可编程输出功率从-17dBm到+40dBm,工作电压1.8V-3.6V,深度睡眠的功耗为0.02uA,主要用于 2.4GHz IEEE 802.15.4和ZigBee系统,RF4CE系统,能量收获系统,6LoWPAN系统,工业控制,住宅区和商业自动化,医疗保健,消费类电子和PC外设等。本文介绍了AT86RF233主要特性,方框图,基本和扩展特性应用电路,以及评估板REB233SMAD主要特性,框图,电路图,材料清单和PCB元件布局图。
The Atmel AT86RF233 is a feature rich, extremely low-power 2.4GHz radio transceiver designed for industrial and consumer ZigBee/IEEE 802.15.4, RF4CE, 6LoWPAN, and high data rate 2.4GHz ISM band applications. The radio transceiver is a true SPI-to-antenna solution. All RF-critical components except the antenna, crystal and de-coupling capacitors are integrated on-chip. MAC and AES hardware accelerators improve overall system power efficiency and timing. Therefore, the AT86RF233 is particularly suitable for applications like:
2.4GHz IEEE 802.15.4 and ZigBee systems
RF4CE systems
Energy Harvesting systems
6LoWPAN systems
Wireless sensor networks
Industrial Control
Residential and commercial automation
Health care
Consumer electronics
PC peripherals
The Atmel AT86RF233 single-chip radio transceiver provides a complete radio transceiver interface between an antenna and a microcontroller. It comprises the analog radio, digital modulation and demodulation including time and frequency synchronization and data buffering. The number of external components is minimized such that only the antenna, the crystal and decoupling capacitors are required. The bidirectional differential antenna pins (RFP, RFN) are used for transmission and reception, thus no external antenna switch is needed.
The received RF signal at pin 5 (RFN) and pin 6 (RFP) is differentially fed through the low-noise amplifier (LNA) to the RF filter (PPF) to generate a complex signal, driving the integrated channel filter (BPF)。 The limiting amplifier provides sufficient gain to drive the succeeding analog-to-digital converter (ADC) and generates a digital RSSI signal. The ADC output signal is sampled by the digital base band receiver (RX BBP)。
The transmit modulation scheme is offset-QPSK (O-QPSK) with half-sine pulse shaping and 32-length block coding (spreading) according to [2] and [1]。 The modulation signal is generated in the digital transmitter (TX BBP) and applied to the fractional-N frequency synthesis (PLL), to ensure the coherent phase modulation required for demodulation of O-QPSK signals. The frequency-modulated signal is fed to the power amplifier (PA)。
A differential pin pair DIG3/DIG4 can be enabled to control an external RF front-end. Two on-chip low-dropout voltage regulators (A|DVREG) provide the analog and digital 1.8V supply.
An internal 128-byte RAM for RX and TX (Frame Buffer) buffers the data to be transmitted or the received data.
The configuration of the Atmel AT86RF233, reading and writing of Frame Buffer is controlled by the SPI interface and additional control lines.
The AT86RF233 further contains comprehensive hardware-MAC support (Extended Operating Mode) and a security engine (AES) to improve the overall system power efficiency and timing. The stand-alone 128-bit AES engine can be accessed in parallel to all PHY operational transactions and states using the SPI interface, except during SLEEP and DEEP_SLEEP states.
For applications not necessarily targeting IEEE 802.15.4 compliant networks, the radio transceiver also supports alternative data rates up to 2000kb/s.
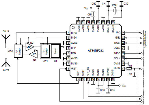
For long-range applications or to improve the reliability of an RF connection the RF performance can further be improved by using an external RF front-end or Antenna Diversity. Both operation modes are supported by the AT86RF233 with dedicated control pins without the interaction of the microcontroller.
AT86RF233主要特性:
• High Performance RF-CMOS 2.4GHz radio transceiver targeted for IEEE® 802.15.4, ZigBee®, RF4CE,6LoWPAN, and ISM applications
• Industry leading link budget:
- Receiver sensitivity -101dBm
- Programmable output power from -17dBm up to +4dBm
• Ultra-low current consumption:
- DEEP_SLEEP = 0.02μA
- TRX_OFF = 300μA
- RX_ON = 11.8mA (LISTEN w/o Smart Receiving)
- RX_ON = 6.0mA (LISTEN w/ Smart Receiving)
- BUSY_TX = 13.8mA (at max. transmit power)
• Ultra-low supply voltage (1.8V to 3.6V) with internal regulator
• Support for coin cell operation
• Optimized for low BoM Cost and ease of production:
- Few external components necessary (crystal, capacitors and antenna)
• Easy to use interface:
- Registers, frame buffer and AES accessible through fast SPI
- Only two microcontroller GPIO lines necessary
- One interrupt pin from radio transceiver
- Clock output with prescaler from radio transceiver
• Radio transceiver features:
- 128-byte FIFO (SRAM) for data buffering
- Fully integrated, fast settling PLL to support Frequency Hopping
- Supports 500kHz channel spacing
- Battery monitor
- Fast Wake-Up Time 《 0.4msec
• Special IEEE 802.15.4™-2011 hardware support:
- FCS computation and Clear Channel Assessment
- RSSI measurement, Energy Detection and Link Quality Indication
• MAC hardware accelerator:
- Automated acknowledgement, CSMA-CA and retransmission
- Automatic address filtering
- Automated FCS check
• Extended feature set hardware support:
- AES 128-bit hardware accelerator
- Antenna Diversity and RX/TX indication
- Supported PSDU data rates: 250kb/s, 500kb/s, 1000kb/s and 2000kb/s
- True Random Number Generation for security application
- Reduced Power Consumption modes (patent pending)
• Industrial temperature range:
- -40℃ to +85℃
• I/O and packages:
- 32-pin Low-Profile QFN Package 5 x 5 x 0.9mm³
- RoHS/Fully Green
• Compliant to IEEE 802.15.4-2003/2006/2011
• Compliant to EN 300 328/440, FCC-CFR-47 Part 15, ARIB STD-66, RSS-210

20120607102504801.gif
图1.AT86RF233方框图

20120607102505303.gif
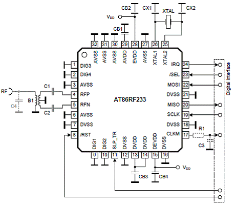
图2.AT86RF233基本应用电路图

20120607102505137.gif
图3.AT86RF233扩展特性应用电路图
评估板REB233SMAD
This manual describes the REB233SMAD radio extender board supporting antenna diversity in combination with the Atmel AT86RF233 radio transceiver.
Detailed information is given in the individual sections about the board functionality, the board interfaces, and the board design.
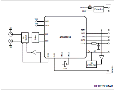
The REB233SMAD connects directly to the REB controller base board (REB-CBB),
or can be used as an RF interface in combination with one of the Atmel microcontroller development platforms. The REB233SMAD together with a microcontroller forms a fully functional wireless node.
The REB233SMAD-EK demonstrates the unique performance and rich feature set of the 2.4GHz RF transceiver AT86RF233 combined with the leading edge ATxmega256A3 microcontroller. The REB233SMAD-EK contains two sets of Radio Extender Board(REB), Controller Base Board (REB-CBB) and USB cable to enable PC connectivity.
The REB is assembled with an AT86RF233 and two SMA antennas, demonstrating the unrivaled hardware based Antenna Diversity feature to improve radio link robustness in adverse RF environments. The REB connected to the REB-CBB forms a fully functional, battery powered wireless node.
The kit is supported by Atmel BitCloud stack - a ZigBee PRO certified platform - and Atmel BitCloud Profile Suite - a certified testing and development solution for public application profiles like ZigBee Smart Energy and Home Automation. The kit is thus an ideal platform for design and prototyping of ZigBee-compliant wireless applications. The REB-CBB boards are also equipped with serial DataFlash, which enable

20120607102505828.gif
图4.REB233SMAD无线电扩展板外形图

20120607102505465.gif
图5.REB233SMAD方框图

2012060710250794.gif
图6.REB233SMAD电路图
评估板REB233SMAD材料清单:

20120607102507470.gif

20120607102507257.gif
图7.评估板REB233SMAD PCB元件布局图
详情请见:

doc8351[1].pdf(5.66 MB)2012-6-7 12:40 上传
-1
和

doc42006[1].pdf(1.57 MB)2012-6-7 12:40 上传
-1
Atmel 公司的AT86RF233是富有特性极低功耗的单片2.4GHz无线收发器,接收器灵敏度-101dBm,可编程输出功率从-17dBm到+40dBm,工作电压1.8V-3.6V,深度睡眠的功耗为0.02uA,主要用于 2.4GHz IEEE 802.15.4和ZigBee系统,RF4CE系统,能量收获系统,6LoWPAN系统,工业控制,住宅区和商业自动化,医疗保健,消费类电子和PC外设等。本文介绍了AT86RF233主要特性,方框图,基本和扩展特性应用电路,以及评估板REB233SMAD主要特性,框图,电路图,材料清单和PCB元件布局图。
The Atmel AT86RF233 is a feature rich, extremely low-power 2.4GHz radio transceiver designed for industrial and consumer ZigBee/IEEE 802.15.4, RF4CE, 6LoWPAN, and high data rate 2.4GHz ISM band applications. The radio transceiver is a true SPI-to-antenna solution. All RF-critical components except the antenna, crystal and de-coupling capacitors are integrated on-chip. MAC and AES hardware accelerators improve overall system power efficiency and timing. Therefore, the AT86RF233 is particularly suitable for applications like:
2.4GHz IEEE 802.15.4 and ZigBee systems
RF4CE systems
Energy Harvesting systems
6LoWPAN systems
Wireless sensor networks
Industrial Control
Residential and commercial automation
Health care
Consumer electronics
PC peripherals
The Atmel AT86RF233 single-chip radio transceiver provides a complete radio transceiver interface between an antenna and a microcontroller. It comprises the analog radio, digital modulation and demodulation including time and frequency synchronization and data buffering. The number of external components is minimized such that only the antenna, the crystal and decoupling capacitors are required. The bidirectional differential antenna pins (RFP, RFN) are used for transmission and reception, thus no external antenna switch is needed.
The received RF signal at pin 5 (RFN) and pin 6 (RFP) is differentially fed through the low-noise amplifier (LNA) to the RF filter (PPF) to generate a complex signal, driving the integrated channel filter (BPF)。 The limiting amplifier provides sufficient gain to drive the succeeding analog-to-digital converter (ADC) and generates a digital RSSI signal. The ADC output signal is sampled by the digital base band receiver (RX BBP)。
The transmit modulation scheme is offset-QPSK (O-QPSK) with half-sine pulse shaping and 32-length block coding (spreading) according to [2] and [1]。 The modulation signal is generated in the digital transmitter (TX BBP) and applied to the fractional-N frequency synthesis (PLL), to ensure the coherent phase modulation required for demodulation of O-QPSK signals. The frequency-modulated signal is fed to the power amplifier (PA)。
A differential pin pair DIG3/DIG4 can be enabled to control an external RF front-end. Two on-chip low-dropout voltage regulators (A|DVREG) provide the analog and digital 1.8V supply.
An internal 128-byte RAM for RX and TX (Frame Buffer) buffers the data to be transmitted or the received data.
The configuration of the Atmel AT86RF233, reading and writing of Frame Buffer is controlled by the SPI interface and additional control lines.
The AT86RF233 further contains comprehensive hardware-MAC support (Extended Operating Mode) and a security engine (AES) to improve the overall system power efficiency and timing. The stand-alone 128-bit AES engine can be accessed in parallel to all PHY operational transactions and states using the SPI interface, except during SLEEP and DEEP_SLEEP states.
For applications not necessarily targeting IEEE 802.15.4 compliant networks, the radio transceiver also supports alternative data rates up to 2000kb/s.
For long-range applications or to improve the reliability of an RF connection the RF performance can further be improved by using an external RF front-end or Antenna Diversity. Both operation modes are supported by the AT86RF233 with dedicated control pins without the interaction of the microcontroller.
AT86RF233主要特性:
• High Performance RF-CMOS 2.4GHz radio transceiver targeted for IEEE® 802.15.4, ZigBee®, RF4CE,6LoWPAN, and ISM applications
• Industry leading link budget:
- Receiver sensitivity -101dBm
- Programmable output power from -17dBm up to +4dBm
• Ultra-low current consumption:
- DEEP_SLEEP = 0.02μA
- TRX_OFF = 300μA
- RX_ON = 11.8mA (LISTEN w/o Smart Receiving)
- RX_ON = 6.0mA (LISTEN w/ Smart Receiving)
- BUSY_TX = 13.8mA (at max. transmit power)
• Ultra-low supply voltage (1.8V to 3.6V) with internal regulator
• Support for coin cell operation
• Optimized for low BoM Cost and ease of production:
- Few external components necessary (crystal, capacitors and antenna)
• Easy to use interface:
- Registers, frame buffer and AES accessible through fast SPI
- Only two microcontroller GPIO lines necessary
- One interrupt pin from radio transceiver
- Clock output with prescaler from radio transceiver
• Radio transceiver features:
- 128-byte FIFO (SRAM) for data buffering
- Fully integrated, fast settling PLL to support Frequency Hopping
- Supports 500kHz channel spacing
- Battery monitor
- Fast Wake-Up Time 《 0.4msec
• Special IEEE 802.15.4™-2011 hardware support:
- FCS computation and Clear Channel Assessment
- RSSI measurement, Energy Detection and Link Quality Indication
• MAC hardware accelerator:
- Automated acknowledgement, CSMA-CA and retransmission
- Automatic address filtering
- Automated FCS check
• Extended feature set hardware support:
- AES 128-bit hardware accelerator
- Antenna Diversity and RX/TX indication
- Supported PSDU data rates: 250kb/s, 500kb/s, 1000kb/s and 2000kb/s
- True Random Number Generation for security application
- Reduced Power Consumption modes (patent pending)
• Industrial temperature range:
- -40℃ to +85℃
• I/O and packages:
- 32-pin Low-Profile QFN Package 5 x 5 x 0.9mm³
- RoHS/Fully Green
• Compliant to IEEE 802.15.4-2003/2006/2011
• Compliant to EN 300 328/440, FCC-CFR-47 Part 15, ARIB STD-66, RSS-210

20120607102504801.gif
图1.AT86RF233方框图

20120607102505303.gif
图2.AT86RF233基本应用电路图

20120607102505137.gif
图3.AT86RF233扩展特性应用电路图
评估板REB233SMAD
This manual describes the REB233SMAD radio extender board supporting antenna diversity in combination with the Atmel AT86RF233 radio transceiver.
Detailed information is given in the individual sections about the board functionality, the board interfaces, and the board design.
The REB233SMAD connects directly to the REB controller base board (REB-CBB),
or can be used as an RF interface in combination with one of the Atmel microcontroller development platforms. The REB233SMAD together with a microcontroller forms a fully functional wireless node.
The REB233SMAD-EK demonstrates the unique performance and rich feature set of the 2.4GHz RF transceiver AT86RF233 combined with the leading edge ATxmega256A3 microcontroller. The REB233SMAD-EK contains two sets of Radio Extender Board(REB), Controller Base Board (REB-CBB) and USB cable to enable PC connectivity.
The REB is assembled with an AT86RF233 and two SMA antennas, demonstrating the unrivaled hardware based Antenna Diversity feature to improve radio link robustness in adverse RF environments. The REB connected to the REB-CBB forms a fully functional, battery powered wireless node.
The kit is supported by Atmel BitCloud stack - a ZigBee PRO certified platform - and Atmel BitCloud Profile Suite - a certified testing and development solution for public application profiles like ZigBee Smart Energy and Home Automation. The kit is thus an ideal platform for design and prototyping of ZigBee-compliant wireless applications. The REB-CBB boards are also equipped with serial DataFlash, which enable

20120607102505828.gif
图4.REB233SMAD无线电扩展板外形图

20120607102505465.gif
图5.REB233SMAD方框图

2012060710250794.gif
图6.REB233SMAD电路图
评估板REB233SMAD材料清单:

20120607102507470.gif

20120607102507257.gif
图7.评估板REB233SMAD PCB元件布局图
详情请见:

doc8351[1].pdf(5.66 MB)2012-6-7 12:40 上传
-1
和

doc42006[1].pdf(1.57 MB)2012-6-7 12:40 上传
-1
举报