嵌入式学习小组
登录
直播中
李冬茗
8年用户
183经验值
私信
关注
符合AUTOSAR的嵌入式系统和软件设计工具
开启该帖子的消息推送
AUTOSAR
嵌入式系统
受到警告
提示:
作者被禁止或删除 内容自动屏蔽
回帖
(3)
侯晓萃
2020-12-15 16:37:34
AUTOSAR Builder功能介绍
AUTOSAR Builder 是达索旗下一种基于 Eclipse 的开放性、可扩展工具套件,用于设计和开发符合 AUTOSAR 标准的系统和软件。最新版本2020x支持AUTOSAR Classic 4.4.0及AUTOSAR Adaptive R19-03。
图 1-AUTOSAR Builder工具主界面
AUTOSAR Builder功能介绍
AUTOSAR Builder 是达索旗下一种基于 Eclipse 的开放性、可扩展工具套件,用于设计和开发符合 AUTOSAR 标准的系统和软件。最新版本2020x支持AUTOSAR Classic 4.4.0及AUTOSAR Adaptive R19-03。
图 1-AUTOSAR Builder工具主界面
举报
李勇
2020-12-15 16:38:50
AUTOSAR Authoring Tool(AAT)-支撑完整的AUTOSAR系统研发
从功能层面讲,AUTOSAR Builder为AUTOSAR系统开发提供快速、自动化的建模和仿真手段。
• AUTOSAR Authoring Tool(AAT)-支撑完整的AUTOSAR系统研发
♦ 对Classic Platform AUTOSAR,支持application software development/system design/basic software configuration/system integration等研发工作。
▼支持导入/导出功能,包括不同的AUTOSAR版本、Simulink模型、ODX导入、LDF、DBC、Fibex、Ethernet arxml等;
▼符合AUTOSAR的软件架构设计(包括RTE Contract phase和SW-C Template Generation等);
▼车载网络拓扑设计、网络通信设计(i.e.CAN/LIN/FlexRay/Etherent)、电气架构(ECU硬件结构)等;
▼System Extract & ECU Extract导入导出;
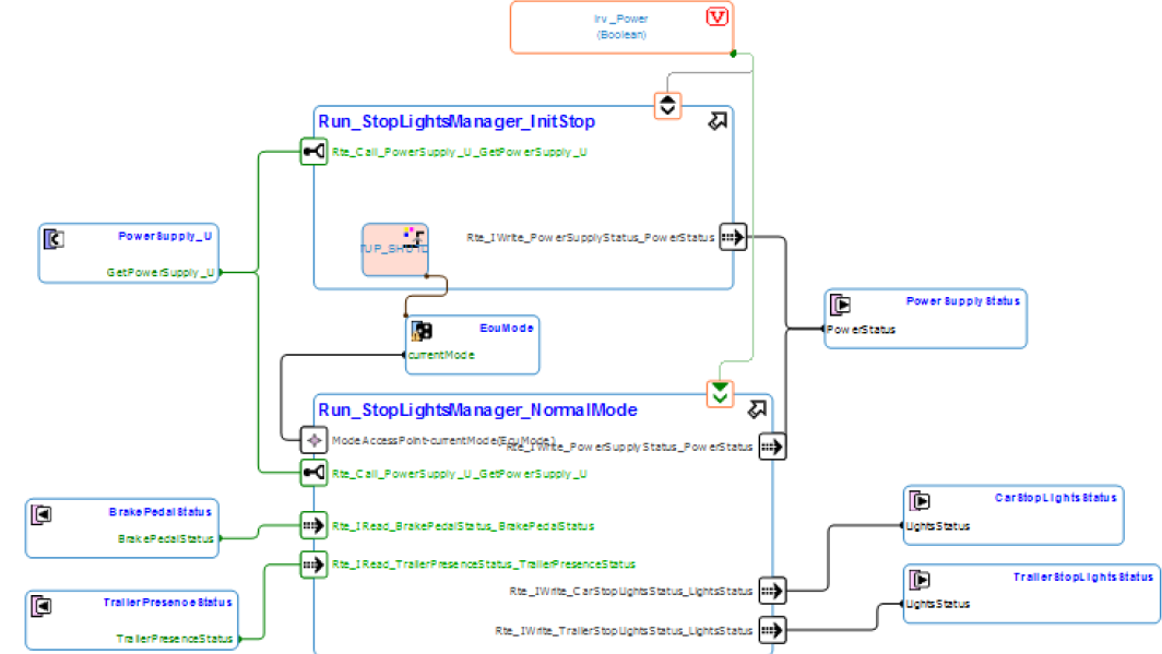
图 2-Runnable Diagram
图 3-System Mapping Diagram
图 4-网关设计_自动识别路径
♦ 对Adaptive Platform AUTOSA,支持machine manifest definition/ECU integration/system description等研发工作。
▼支持各种Interface的定义,包括:Service Interface/REST Service Interface/Persistency Interface/Time Synchronization Interfaces/Platform Health Management Interface 等;
▼支持各种Data Types定义,包括Std C++Implementation DataType、Custom C++ Implementation DataType等;
▼支持SOME/IP deployment、SOME/IP serialization、Service Instance、Service Discovery、Machine、MachineDesign、Startup configuration等;
▼支持Adaptive Application SW Component Type、Composition Type、Executable、Process等;
▼支持signal based communication;
▼支持Adaptive standard types导入;
▼各种ARXML文件导出
图 5-Adaptive Platform AUTOSAR研发界面
图 6-连通CP和AP的网络拓扑图
图 7-代码生成及执行
图 8-Diagnostic Port Interface
图 9-DDS Concept Support
♦ 基础功能
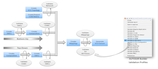
▼多层次验证能力,包括但不限于AUTOSAR规定约束检查、导出至第三方工具的完整性检查(EB、Davinci等)、AUTOSAR兼容性检查等;
▼模型比较;
▼变体管理;
▼协同研发;
▼开放的API接口
图 10-AUTOSAR Builder的AUTOSAR符合性验证功能示意图
图 11-AUTOSAR Builder的Arxml文件对比和合并功能在设计流程种的应用示意图
AUTOSAR Authoring Tool(AAT)-支撑完整的AUTOSAR系统研发
从功能层面讲,AUTOSAR Builder为AUTOSAR系统开发提供快速、自动化的建模和仿真手段。
• AUTOSAR Authoring Tool(AAT)-支撑完整的AUTOSAR系统研发
♦ 对Classic Platform AUTOSAR,支持application software development/system design/basic software configuration/system integration等研发工作。
▼支持导入/导出功能,包括不同的AUTOSAR版本、Simulink模型、ODX导入、LDF、DBC、Fibex、Ethernet arxml等;
▼符合AUTOSAR的软件架构设计(包括RTE Contract phase和SW-C Template Generation等);
▼车载网络拓扑设计、网络通信设计(i.e.CAN/LIN/FlexRay/Etherent)、电气架构(ECU硬件结构)等;
▼System Extract & ECU Extract导入导出;
图 2-Runnable Diagram
图 3-System Mapping Diagram
图 4-网关设计_自动识别路径
♦ 对Adaptive Platform AUTOSA,支持machine manifest definition/ECU integration/system description等研发工作。
▼支持各种Interface的定义,包括:Service Interface/REST Service Interface/Persistency Interface/Time Synchronization Interfaces/Platform Health Management Interface 等;
▼支持各种Data Types定义,包括Std C++Implementation DataType、Custom C++ Implementation DataType等;
▼支持SOME/IP deployment、SOME/IP serialization、Service Instance、Service Discovery、Machine、MachineDesign、Startup configuration等;
▼支持Adaptive Application SW Component Type、Composition Type、Executable、Process等;
▼支持signal based communication;
▼支持Adaptive standard types导入;
▼各种ARXML文件导出
图 5-Adaptive Platform AUTOSAR研发界面
图 6-连通CP和AP的网络拓扑图
图 7-代码生成及执行
图 8-Diagnostic Port Interface
图 9-DDS Concept Support
♦ 基础功能
▼多层次验证能力,包括但不限于AUTOSAR规定约束检查、导出至第三方工具的完整性检查(EB、Davinci等)、AUTOSAR兼容性检查等;
▼模型比较;
▼变体管理;
▼协同研发;
▼开放的API接口
图 10-AUTOSAR Builder的AUTOSAR符合性验证功能示意图
图 11-AUTOSAR Builder的Arxml文件对比和合并功能在设计流程种的应用示意图
举报
陈晨
2020-12-15 16:38:53
受到警告
提示:
作者被禁止或删除 内容自动屏蔽
举报
更多回帖
rotate(-90deg);
回复
相关问答
AUTOSAR
嵌入式系统
嵌入式
软件设计
开发
工具
有哪些呢?分别有何用途
2021-12-24
2881
如何去实现
嵌入式
中的硬件设计和
软件设计
呢
2022-01-19
1729
嵌入式
软件设计
和单片机
软件设计
的区别是什么?
2023-11-10
1763
嵌入式
系统
和实时
系统
开发的关键工艺
2019-07-11
1571
嵌入式
系统
和实时
系统
开发的关键工艺是什么?
2019-08-23
1519
什么是
嵌入式
组态
软件
系统
?
2021-04-22
1714
嵌入式
组态
软件
系统
应用举例
2019-06-25
2382
什么是
符合
ISO 26262的
嵌入式
软件
一体化测试平台?
2019-10-21
2032
对初学者对
嵌入式
系统
学习的误区及建议----更新贴
2014-11-04
4266
如何对
嵌入式
软件
进行覆盖测试?
2021-05-13
2356
发帖
登录/注册
20万+
工程师都在用,
免费
PCB检查工具
无需安装、支持浏览器和手机在线查看、实时共享
查看
点击登录
登录更多精彩功能!
首页
论坛版块
小组
免费开发板试用
ebook
直播
搜索
登录
×
20
完善资料,
赚取积分