| 2x ARM Cortex-A7,主频高达1.2GHz |
|
| 1x HiFi4 DSP,主频高达600MHz |
|
| 1x 玄铁C906 RISC-V(64bit),主频高达600MHz备注:官方暂未提供RISC-V SDK,具体发布时间待定 |
|
| Decoder |
H.265 MP@L5.0 up to 4K@30fpsH.264 BP/MP/HP@L5.0 up to 4K@24fpsMPEG-4 SP/ASP L5.0 up to 1080p@60fpsMPEG-2/MPEG-1 MP/HL up to 1080p@60fpsJPEG/Xvid/Sorenson Spark up to 1080p@60fpsMJPEG up to 1080p@30fps |
| Encoder |
JPEG/MJPEG up to 1080p@60fps |
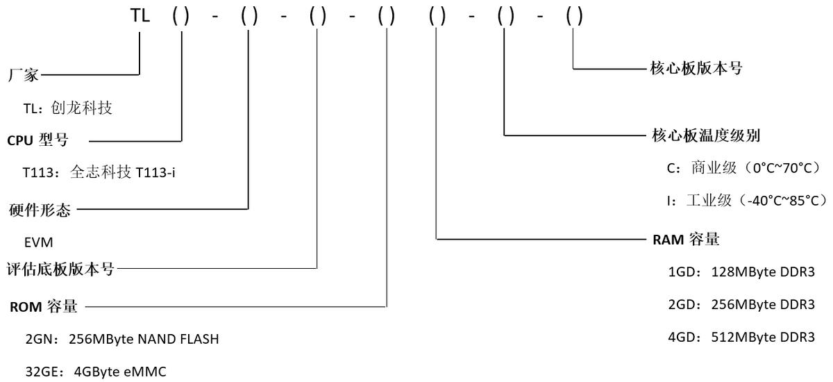
| ROM |
256MByte NAND FLASH或4GByte eMMC |
| RAM |
128/256/512MByte DDR3 |
| LED |
2x 电源指示灯(核心板1个,评估底板1个) |
| 3x 用户可编程指示灯(核心板2个,评估底板1个) |
|
| 1x 4G模块指示灯(评估底板1个) |
|
| KEY |
1x CPU RESET按键 |
| 1x 用户输入按键 |
|
| 1x USB0 UPGRADE按键 |
|
| RTC |
1x RTC座,适配纽扣电池ML2032(3V可充)、CR2032(3V不可充) |
| Ethernet |
1x ETH0(RGMII),RJ45接口,10/100/1000M自适应 |
| 1x ETH1(USB1),RJ45接口,10/100M自适应,由USB1 HUB引出 |
|
| WIFI |
1x WIFI模块,150Mbps速率,通过USB1 HUB连接 |
| 4G |
1x 4G模块(选配),Mini PCIe母座,通过USB1 HUB连接 |
| 1x Micro SIM接口 |
|
| USB |
1x USB0 DRD,USB2.0,Type-C接口 |
| 1x USB1 HOST,USB2.0,Type-A接口,由USB1 HUB引出 |
|
| CAN |
2x CAN,3pin 3.81mm绿色端子,由CAN0、CAN1引出 |
| UART |
1x Debug UART,Type-C接口,由UART0引出 |
| 2x RS485 UART,3pin 3.81mm绿色端子,由UART1、UART3引出 |
|
| 1x RS232 UART,DB9接口,由UART2引出 |
|
| 2x TTL UART,4pin 2.54mm白色端子,由UART4、UART5引出 |
|
| Video IN |
1x CSI(CMOS sensor parallel interface),8bit并口,通过测试点引出 |
| 2x CVBS IN,支持NTSC和PAL制式,RCA莲花座 |
|
| Video OUT |
1x LVDS LCD电阻触摸屏接口,支持1080P@60fps;2x 15pin(显示) + 6pin(背光)排针,间距2.0mm;4pin(触摸)排针,间距2.54mm |
| 1x TFT LCD电阻触摸屏接口,支持1080P@60fps,40pin FFC连接器,间距0.5mm |
|
| 1x MIPI LCD电容触摸屏接口,支持1920x1200@60fps,40pin(显示) + 6pin(触摸)FFC连接器,间距0.5mm备注:LVDS LCD、TFT LCD、MIPI LCD接口引脚存在复用关系 |
|
| 1x HDMI OUT接口备注:HDMI OUT由MIPI LCD信号转换引出 |
|
| 1x CVBS OUT,支持NTSC和PAL制式,RCA莲花座 |
|
| Audio |
1x 3.5mm LINE IN接口 |
| 1x 3.5mm MIC IN、H/P(Headphone) OUT接口 |
|
| Watchdog |
1x 3pin排针配置接口,间距2.54mm,采用外置芯片方案 |
| SD |
1x Micro SD,由SDC0引出 |
| EXPORT |
1x EXPORT拓展接口,2x 12pin排针,间距2.54mm |
| JTAG |
1x ARM/RISC-V JTAG接口,14pin,间距2.0mm |
| 1x DSP JTAG接口,14pin,间距2.0mm |
|
| SWITCH |
1x 电源拨动开关 |
| POWER |
1x 12V直流输入DC-005电源接口,可适配外径5.5mm、内径2.1mm电源插头1x 12V直流输入,3pin绿色端子,间距3.81mm |